- Akku Tests und Balkonkraftwerk Speicher         
RSS-Feed anzeigen

Fertige Projekte

Fertig ausgetestete Projekte und Schaltungen

  1. Drehzahlanzeige zum Nachrüsten an Handbohrmaschine im Bohrständer

    Ich möchte meine aktuelle PIC Bastelei vorstellen, einen per 3xAG13 batteriebetriebenen Drehzhalmesser mit PIC16LF1933 und transflektiver LCD Anzeige. Der PIC mit der Pinbeschaltung und dem Uhrenquarz haben Platz unter dem Display, so dass das Platinchen relativ klein bleibt. Der PIC16LF1933 hat eine integrierte LCD Treiberperipherie für die Erzeugung der benötigten Wechselspannungssignale der LCD Segmente. Damit ist die Ansteuerung von LCD Displays relativ einfach und kann auch im Sleepmodus aktiviert ...

    Aktualisiert: 11.05.2017 um 09:38 von witkatz

    Kategorien
    Fertige Projekte , PIC Basteln
    Miniaturansichten angehängter Grafiken Angehängte Dateien
  2. Wetterstation

    Ich möchte meine Bare-Metal gebastelte "Wetterstation" vorstellen, von der ich mittlerweile zwei gebaut habe - eine für zu hause und eine fürs Büro.
    Angezeigt werden:
    - Aussentemperatur und -feuchte gemessen mit einem AM2302, der draußen am Fenster an einer geschützten Stelle angebracht ist und mit einem flachen Kabel mit der Station verbunden
    - Innentemperatur und Luftdruck gemessen mit BMP280
    - Luftdrucktendenz angezeigt mit einem Pfeil und per Knopfdruck als ...

    Aktualisiert: 30.06.2016 um 09:53 von witkatz

    Stichworte: dht22, pic Stichworte bearbeiten
    Kategorien
    Fertige Projekte , PIC Basteln
    Miniaturansichten angehängter Grafiken Angehängte Dateien
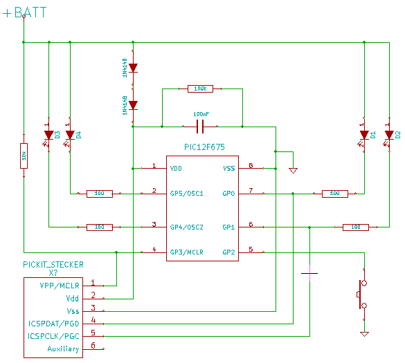
  3. SoftPWM LED Adventskranz mit PIC12F675 (XC8 Free vs. BoostC)

    Wenn man von Gadgets spricht...

    Hier eine kleine Bastelei für einen Adventabend. Passend zu der Jahreszeit hier die (alle Jahre wieder aktuelle) Idee, ein Adventskranz mit per Taster zuschaltbaren 1-4 LEDs zu basteln. Die LEDs flackern unabhängig voneinander per Soft-PWM und immitieren das Kerzengeflacker. Die Helligkeitsfunktion ist eine Normalverteilung 20%-100% mit Median bei 80%, als Zahlenreihe hinterlegt.

    Per #define ist eine Option zuschaltbar, dass nach dem 5ten ...

    Aktualisiert: 27.11.2016 um 17:42 von witkatz

    Stichworte: boostc, led, pic c, softpwm, xc8 Stichworte bearbeiten
    Kategorien
    Fertige Projekte , PIC Basteln
    Miniaturansichten angehängter Grafiken Miniaturansichten angehängter Grafiken Klicke auf die Grafik für eine größere Ansicht

Name:	Schaltplan_2.PNG
Hits:	3918
Größe:	13,4 KB
ID:	30954  
    Miniaturansichten angehängter Grafiken Angehängte Dateien
  4. SIRCS Sniffer mit LCD-Anzeige

    Ich habe letztens etwas mit IR experimentiert und es hat mich einfach interessiert, wie die Protokolle der SONY Fernbedienungen aussehen.
    1. Meine Videorecorder-FB (ja, so was benutze ich noch, solange funktioniert wird noch nicht ausgeschlachtet) spinnt manchmal und ich möchte wissen, ob es an der Fernbedienung oder am Viderecorder liegt
    2. Ich möchte mit der TV Fernbedienung mit den bunten Videotext Tasten, die ich kaum benutze, etwas sinnvolles schalten. Dazu brauche ich den SIRCS-Code, ...

    Aktualisiert: 08.08.2014 um 17:07 von witkatz

    Stichworte: pic, sircs Stichworte bearbeiten
    Kategorien
    Fertige Projekte
    Miniaturansichten angehängter Grafiken Angehängte Dateien
  5. witkatz' erster: WR1

    Das Chassis meines ersten autonomen Fahrzeugs nimmt laangsam Gestalt an. Es ist etwas Traktorähnlich geworden, oder? Vielleicht bringe ich ihm am ende Traktorgeräusche bei
    http://www.roboternetz.de/community/album.php?albumid=102
    Bild hier  
    Ich fange klein an, wie alles lenkbare begann: ein Fahrzeug mit einer Deichsel. Mein erster Roboter soll einfach sein, aber eben komplett Eigenbau:
    • Dreirad-Aufbau,
    ...

    Aktualisiert: 24.07.2014 um 15:52 von witkatz

    Stichworte: erster roboter, pic Stichworte bearbeiten
    Kategorien
    Fertige Projekte
Seite 1 von 2 12 LetzteLetzte

fchao-Sinus-Wechselrichter AliExpress