witkatz' erster: WR1
von am 12.12.2013 um 10:14 (6535 Hits)
Das Chassis meines ersten autonomen Fahrzeugs nimmt laangsam Gestalt an. Es ist etwas Traktorähnlich geworden, oder? Vielleicht bringe ich ihm am ende Traktorgeräusche bei
http://www.roboternetz.de/community/album.php?albumid=102
Bild hier
Ich fange klein an, wie alles lenkbare begann: ein Fahrzeug mit einer Deichsel. Mein erster Roboter soll einfach sein, aber eben komplett Eigenbau:
- Dreirad-Aufbau, ein angetriebenes Rad als Stützrad
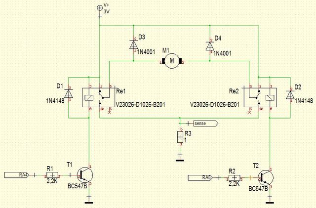
- Drehachse der frei drehbaren Deichsel ist seitlich, dadurch klappt die Deichsel mechanisch auf bei Fahrtrichtungsumkehr. Das Fahrzeug kann nur vorwärts/gerade aus und rückwärts/links fahren, dadurch ist keine aktive Lenkung notwendig.
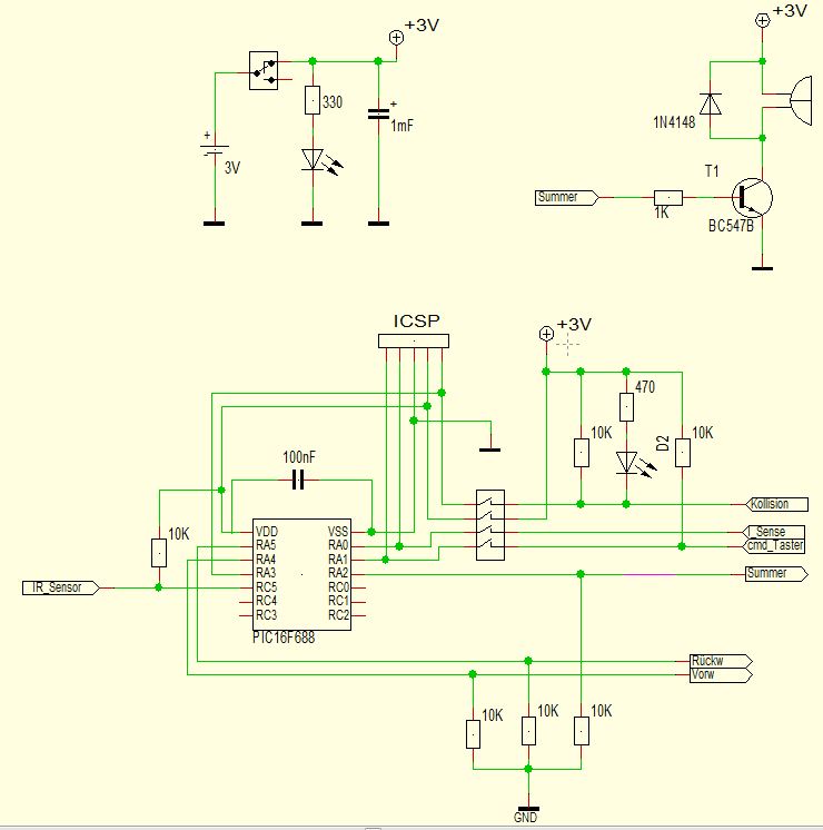
- zunächst mal soll nur ein Sensor vorne eine Kollision erkennen, dann fährt WR1 Stückchen rückwärts links und dann wieder vorwärts geradeaus
- Der Motorstrom soll gemessen werden, vlt. kann damit ein Festfahren detektiert werden
- Der WR1 soll sich akustisch melden, wenn er alleine nicht mehr weiter kommt (oder wenn's ihm langweilig wird
![]()
Die Steuerung soll ein kleines PIC übernehmen, vlt. PIC12F675, programmiert in Assembler. Die Planung des Roboters läuft immer nur ein Stückchen vor der Realisierung, also weiß ich nicht was daraus entsteht. Als nächstes kommt der Motor und Getriebe dran, aber dabei muss ich meine Präzision beim Bohren in Alu Blech noch gewaltig steigern. Ich hätte nicht gedacht, dass es so schwierig ist ein Loch im Blech auf <0.1mm genau zu plazieren.
















Blog-Eintrag weiterempfehlen
